详情
像素三国单机版是一款融合像素画风与三国题材的休闲回合制策略游戏。玩家可自由选择心仪的三国武将,灵活组合上千种装备部件,随心搭配百余种特色技能,并布设多种强力阵法,亲手锻造专属神兵,与敌方展开紧张刺激的回合制对决。值得一提的是,游戏不仅设有丰富的每日任务,还精心设计了多重副本与宝藏活动供玩家挑战,其中副本掉落的稀有奖励远超日常任务,惊喜感十足。
像素三国单机版介绍
游戏日常不止于打卡任务——更有层层递进的秘境副本、限时开启的宝藏迷宫、随机掉落的稀有资源等多元玩法。副本奖励远超常规产出,钻石、金币、碎片、宝石应有尽有,每一次挑战都充满未知惊喜。高自由度的成长路径,让每位玩家都能走出属于自己的三国征途!
像素三国单机版攻略
1、武将
当前版本共开放10位可招募武将,叠加主角共11人。除吕布需通过通天塔挑战获取外,其余武将均能通过宝箱随机解锁。每位武将自带鲜明定位与成长逻辑,并预装5个初始技能,奠定差异化战斗风格。
属性面板直观呈现核心战力:伤害=物理输出基准,法伤=魔法攻击强度,法防与防御分别对应法术/物理承伤能力,速度则直接决定出手顺序——越高者越先发制人。
资质代表武将成长潜力,初始资质差异暗示其在队伍中的战术分工(如主C、副坦、功能辅助等),是长期培养的重要参考依据。
技能分为主动与被动两大类,初始即配备5个技能。主动技能涵盖爆发输出、持续增益、团队治疗等多种类型;其中输出类又细分为依赖力量的物理技与依托智力的法术技。
被动技能种类繁多,部分存在普通/高级形态之分。除初始固定被动外,武将升星后还将逐步解锁额外5个被动槽位(仅限被动技能),大幅提升策略纵深。
被动技能与特殊机制详解:
暴击机制双轨并行:物理技能触发物理暴击,法术技能触发法术暴击,互不干扰。
进击:物理系专属联动效果,释放物理技能后自动追加一次普攻。
连击:普攻命中后立即重演一次普攻,支持多层叠加,物理流派核心引擎。
法连:施放某法术技能后,立刻重复释放该技能一次,强化法师持续压制力。
格挡率:独立判定概率,可完全抵消一次普攻或单段物理技能伤害。
法术闪避率:独立判定概率,可完全规避一段法术技能伤害。
重要提示:同名被动效果不可叠加,多重相同词条仅生效一次。
2、布阵
标准五人阵容,主角强制锁定首位——毕竟这乱世风云,本就是你执掌乾坤的舞台!
3、阵法
阵法是提升战力的关键系统,初看复杂,实则逻辑清晰、成长线明确。
左上角可切换五大基础阵图,每种阵图侧重不同属性加成,具体效果详见游戏内说明。

右侧5×5网格即为阵图本体。别被表象迷惑,点击左下【宝石购买】入口,即可开启策略构建第一步。
宝石通过宝石碎片+钻石合成获得,共分红、蓝、黄、绿四色(辨识友好,色觉差异用户亦可轻松区分)。碎片来源多样,包括副本通关、活动奖励及成就达成等。
宝石共5阶,升级路径类似“色彩拼合”:一级宝石由5色块组成,二级压缩为4色块……以此类推,五级宝石最终凝练为1色块,极致浓缩属性增幅。
合成满级后即可拖拽镶嵌至阵图格子中。每个色块对应一项基础属性加成,填满25格五级宝石即可激活最高基础收益。
第六项“阵图填满度”加成,则要求所有25格均被任意等级宝石占据——只要格子不空,即可额外获益。

阵法进阶小贴士:新手建议优先采购四级宝石快速铺满阵图,稳拿初期高额加成;待资源充裕后再集中升炼五级宝石,实现战力跃迁。
4、法宝
法宝系统通过宝箱碎片收集解锁,佩戴后即时生效专属属性。偏好高频输出的玩家,可重点关注提升连击率与暴击率的法宝组合。

最新版本已上线法宝总成加成系统,全面强化生存韧性与输出上限。
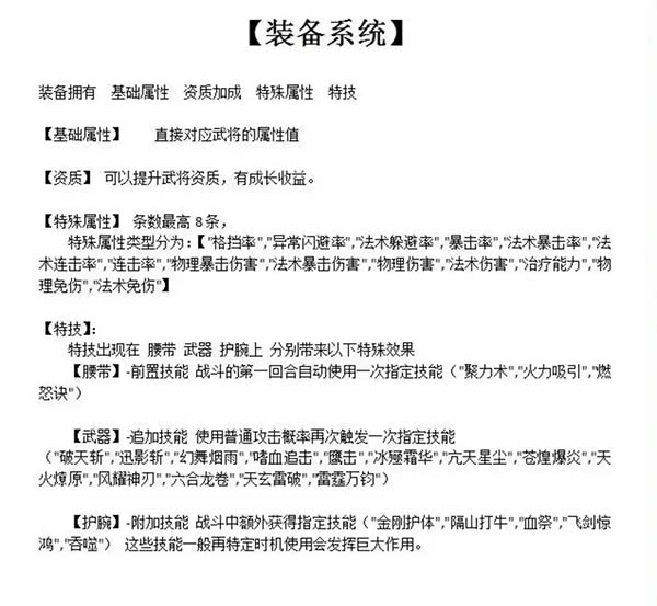
5、装备
装备系统是战力跃升的核心支点,也是策略深度的集中体现。
强化无风险:消耗金币即可提升等级,上限同步角色等级;更支持随时全额返还材料,零成本试错。

洗练为进阶操作,消耗钻石激活隐藏潜能,可赋予装备特殊属性甚至独有特技(武器/腰带/护腕专属),品质上限达“逆天”级。
特技效果示例请参见下图:

理性提醒:未洗练装备完全胜任主线推进,切勿过早投入大量钻石!建议熟练掌握副本机制、资源循环后再启动洗练计划。
6、将魂
新手引导结束后,你是否还记得它的入口?它就静静伫立在主界面侧边栏——那里藏着最扎实的属性基石。

将魂系统以海量金币驱动,提供全维度属性加成。每满10级迎来一次质变式成长,相应金币消耗也阶梯式攀升。
当前等级上限为300级,是中后期战力续航的关键支柱。
7、副本
每日开放金币副本与钻石副本,均为15回合内击败目标木桩的速战模式,每日可挑战4次,支持一键扫荡。
金币副本单次最高产出1000万金币,钻石副本单次最高奖励3000钻石。
物理流派在此表现尤为强势,推荐配置:撕裂流主角 + 黄忠(稳定破甲) + 吕布(爆发压制) + 鲍三娘(续航干扰) + 赵云(机动收割),轻松通吃全难度。
通天塔——吕布唯一出处,亦是高价值资源富矿。首周目20层,前10周目每层奖励2000钻石;10周目后提升至3000钻石/层。
每通关一层,永久提升1%离线放置收益,建议优先达成100%→200%进度,最大化钻石积累效率。
当前放置系统已优化:金币产出翻倍,经验收益大幅提升,挂机也能飞速成长。
8、活动中心
每日活跃任务提供稳定资源补给,助你稳步前行。
随着对关卡机制、资源节奏的深入理解,成长速度将显著加快——宝箱是核心资源源,而闯关即送宝箱;如今更支持智能跳关,资源滚雪球效应愈发明显。
无需焦虑进度差距,专注自身节奏,后来者居上只是时间问题。
像素三国单机版特色
1、像素画风并非简陋代名词,而是匠心雕琢的视觉语言——细腻的角色动作、考究的场景构图、灵动的UI动效,共同营造出兼具复古韵味与现代审美的沉浸体验。
2、拒绝模板化养成,从武将搭配、技能编排到阵法布局、宝石镶嵌,每一步选择都影响战局走向,真正实现“千人千队,百种打法”。
3、战役推图、策略布阵、极限爬塔、离线挂机……多维玩法无缝衔接,满足硬核策略党、休闲收集党、佛系养成党的差异化需求。
4、经济系统健康平衡,主流资源均可通过玩法自然获取,付费设计聚焦于体验加速与个性化表达,绝无“不充不玩”式压力。
像素三国单机版网友评论
玩了三天,真香!像素风不廉价,三国武将Q萌又带感,吕布抽到那一刻直接截图发朋友圈!布阵+阵法+法宝+将魂,层层策略叠加但上手不难,通天塔爬到15层居然没卡关,钻石副本扫荡爽到飞起~最惊喜的是不用肝也能变强,日常+副本资源够用,洗练劝退党(说的就是我)也能轻松推图,强烈推荐给喜欢动脑子又不想被氪金绑架的三国粉!
更新日志
v1.82版本
1. 新增宝箱积分批量领取功能,一键收尽资源不手软;
2. 重构新手引导流程,关键操作节点增加动态标注与交互提示;
3. 修复挖矿玩法中偶发的进度丢失与奖励异常问题。
应用信息
- 厂商:仙梦游戏
- 包名:com.xmgm.xssg
- 版本:v1.82
- MD5值:0899177086bb9d6f2f774a5ac2ae3171
同类热门
-
三国志4威力加强版最新版
下载 -
奥汀三国群英传3单机安卓版
下载 -
花样三国内购版
下载 -
无双萌将安卓版
下载 -
三国群英传3安卓版下载
下载 -
三国小小军团正版
下载 -
曹操传手机单机版
下载 -
三国群英传2明末英雄传
下载 -
三国大时代4无狄八哥内置菜单
下载 -
三国志11pk2.2版
下载 -
同人圣三国蜀汉传2022
下载 -
水煮三国2021
下载 -
三国群英传1单机版安卓版
下载 -
胡莱三国4
下载 -
三国志战略版攻略
下载 -
三国战纪119单机完美版手机
下载 -
三国杀单机版
下载 -
三国志挂机传最新版
下载




